关于我们
公司介绍
我们的信条
党建文化
新闻中心
产品资讯
企业资讯
公司声明
项目招标
纽强图库
产品中心
纽强产品
纽强品质
护理园地
指南与共识
纽强科普
联系我们
联系方式
商务合作
人才招聘
菜单
搜索
首页
关于我们
新闻中心
产品中心
护理园地
联系我们
“纽强图库”中的所有作品的版权归上海麦坤特医药科技有限公司所有
任何人未经许可,不得进行复制、发行、信息网络传播、修改、表演等任何方式的使用
否则,麦坤特公司将依法追究使用者的法律责任
“纽强图库”中所有作品的版权
归上海麦坤特医药科技有限公司所有,
任何人未经许可,不得进行复制、发行、信息网络传播、
修改、表演等任何方式的使用。
违者,麦坤特公司将依法追究使用者的法律责任。
已了解
返回
返回列表
2025-09-28
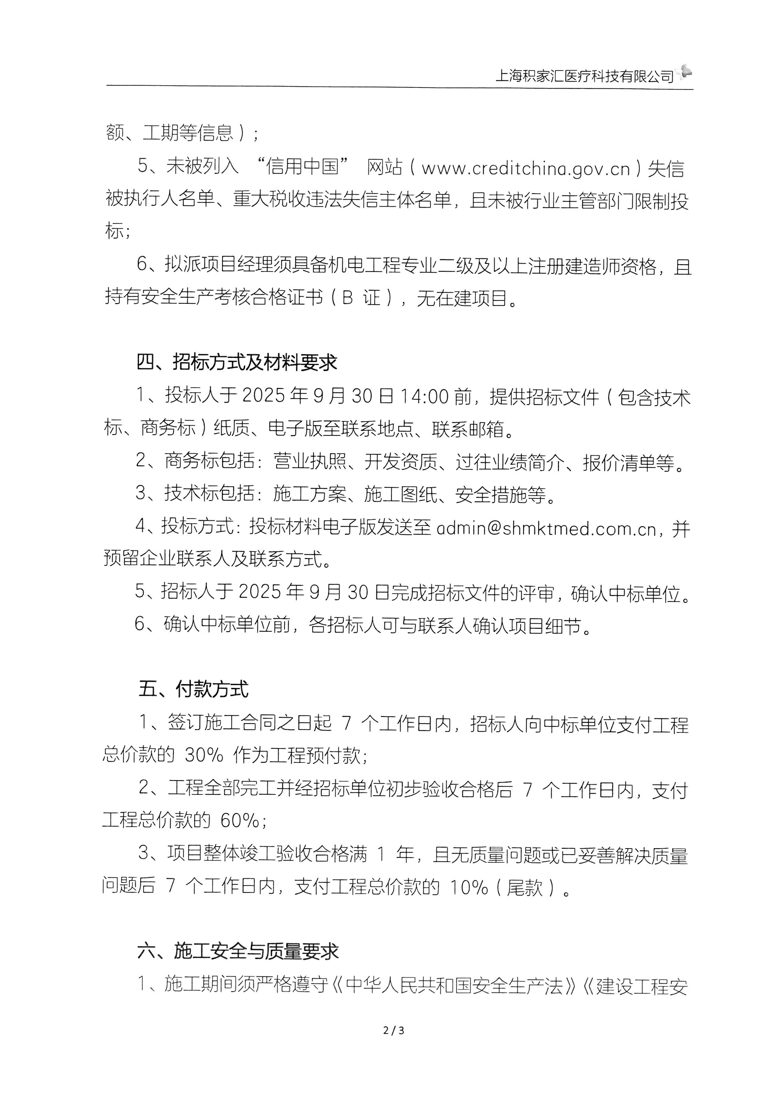
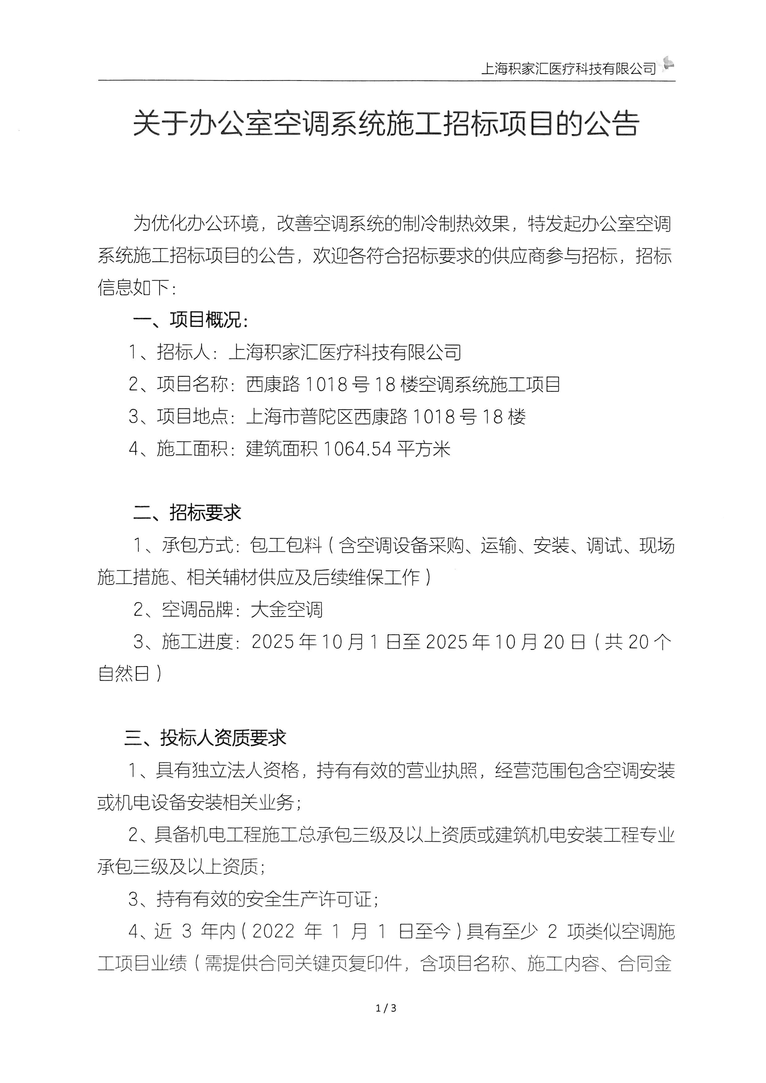
关于办公室空调系统施工招标项目的公告
上一篇:
纽强品牌形象店工程装修招标公告
2025-04-28
下一篇:
关于网络安全能力建设项目招标公告2025.12.12
2025-12-12